A7987, A Flexible Automotive Buck Converter with a Smart Bootstrap

ST14528 BB A7987 DS DB.736fa5d4677d4b2f8396ca5e5d63868e

To learn more about our power devices, we have a webinar covering our wide catalog.

The A7987 is our first automotive-grade 61 V / 3 A step-down converter with a monolithic architecture and adjustable current limitation. It’s high input voltage range, from 4.5 V to 61 V, means that it will work with 12 V or 24 V batteries and thus fit a wide range of vehicles, while its 3 A asynchronous output current will enable it to integrate body control modules as well as other general-purpose systems. Among its many advantages, the A7987 can offer an output voltage that’s very close to the input voltage and also provide excellent performance as well as exemplary robustness thanks to various protection mechanisms. It is a particularly flexible device thanks, in part, to a smart bootstrap mechanism. Let’s, therefore, dive into some of the most original aspects of the architecture that explain this device’s performance.

The Buck Converter

The A7987
The A7987

In a traditional asynchronous buck converter, the high-side MOSFET is on and current passes from the input pin to the inductor (coil). To output a lower voltage, the step-down converter will turn off the high side, which lowers the input voltage to zero but also leads the inductor to charge the output capacitor responsible for regulating the load. To ensure that the capacitor remains charged the high-side turns on again for a certain amount of time, thus restarting the cycle. Additionally, to improve efficiency and shrink the die size, the A7987 uses an N-Channel MOSFET as a high-side switch. However, since driving it demands a high gate voltage, it is essential that the component also integrates a bootstrap circuit that will act as a step-up converter.

The Smarter Buck Converter: Turning the High-Side Off After 12 µs

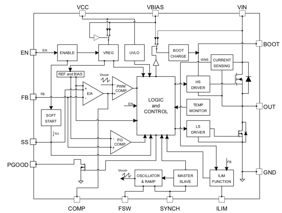
The block diagram of the A7987
The block diagram of the A7987

The first distinct feature of the A7987 is its ability to output a voltage that’s close to the input one thanks to a smart bootstrap management system. The input voltage within industrial or commercial vehicles is highly unstable. Speed, vibrations, temperatures, electromagnetic interferences, and many other environmental factors can cause it to vary significantly. The voltage can drop so much that it may be close to, if not lower than the desired output voltage, which becomes a problem for a step-down converter. Looking at the traditional operations of a buck converter, one could think that keeping the high-side always on would be a solution. The problem is that it would prevent the capacitor of the bootstrap circuit that drives the high-side N-Channel MOSFET from charging. As a result, keeping it always on is impossible.

To remedy this problem, the A7987 includes a special watchdog that monitors operations. When the output power is so low that the high-side remains on for a long time, the watchdog starts a countdown. If the high-side is on for 12 µs (TONMAX), the system forces its shutdown for one microsecond, thus charging the bootstrap’s capacitor, before turning it on again. This period is long enough to charge the capacitor and short enough to ensure that the output voltage can remain close to the input voltage when the latter drops to critically low levels.

The Smarter Buck Converter: Turning the High-Side On After 3 ms

Similarly, the excellent low-quiescent current values of the A7987 are possible thanks to another control system. The device’s asynchronous architecture allows it to modulate its switching frequency to improve its electrical efficiency when dealing with light or no load, meaning the low-side MOSFET can stay off longer. Additionally, since the low-side switch in an asynchronous buck converter is a diode, the current between it and the inductor can only flow in one direction. Hence, when the output load current drops significantly, and the MOSFET remains off, the A7987 enters discontinuous conduction mode, meaning that the current at the inductor plateaus at zero until the next switching cycle. However, since there’s no need to charge the inductor during light load rapidly, the high side MOSFET will also stay off longer. However, staying off too long could prevent the bootstrap capacitor from recharging, which would hamper normal operations.

The A7987 contains a second watchdog that monitors the off time of the high-side MOSFET. If it is off for more than 3 ms, the device uses a small low-side MOSFET that’s between the OUT and the GND to discharge the output capacitor. The control system present within the device detects it and charges the bootstrap capacitor to ensure that the current flows from Vin to the various elements of the buck converter.

A7987: The Flexible Buck Converter

The A7987 in a positive buck-boost topology
The A7987 in a positive buck-boost topology

Thanks to its modern architecture, the A7987 is particularly flexible. Beyond the ability to adjust its current limits, the soft-start delay can reduce the maximum peak and inrush current, which occurs when the capacitors charge and which can seriously hamper performances if left unchecked. The device’s malleability also extends to its ability to integrate the device in more topologies than the standard buck one. For instance, our Datasheet shows how to integrate it in a positive or negative buck-boost topology. The former requires a power MOSFET and a Schottky diode while the latter doesn’t need any additional components. The note goes over ratios and thermal considerations to assist designers and ensure they get the best performance possible out of their device.

This flexibility and programmability also mean that designers can select other components with specifications that are close to the application’s characteristics, rather than use devices with a lot of headroom. For instance, if the A7987 finds itself in a circuit that will need 1 A, engineers don’t need to get inductors with a rating that is four times higher. As a result, it is easier to come up with simpler designs and lower Bills of Materials. Engineers looking to try it out can grab the STEVAL-ISA207V1 which will enable them to experiment with its smart bootstrap system as well as other features, such as its SYNCH pin capable of synchronizing up to five slave devices while preventing beating noise, a crucial requirement for noise-sensitive applications like infotainment.

Scroll to Top