Update September 27, 2018:
A few weeks ago, the STSPIN820 won the 2018 Top 10 Power Product award from 21ic.com and Electronic Products China (EPC), both top Chinese media. It’s a prestigious honor that recompenses technological breakthroughs and game-changing innovations, thus recognizing our exceptional component that still remains the smallest 45 V / 256 microsteps motor driver today. The judges were also impressed by its 500 mΩ RDS(ON) MOSFETs, despite its small package. The two Chinese companies also awarded us a second 2018 Top 10 Power Product for the ST8500 Programmable Powerline Communication (PLC), which facilitates the deployment of various PLC standards thanks to a flexible architecture.

Text published on November 27, 2017:
The STSPIN820 is the smallest 45 V motor driver in the world that can achieve a resolution of up to 256 microsteps. Consumers and professionals often gravitate towards smaller products, especially if it’s part of their daily lives. Even if the size of the device itself remains the same, such as a point of sale, or an ATM machine, the IC and motor control inside continue to shrink because smaller dimensions often mean fewer components, simpler designs, better reliability, and more affordable development and production costs.
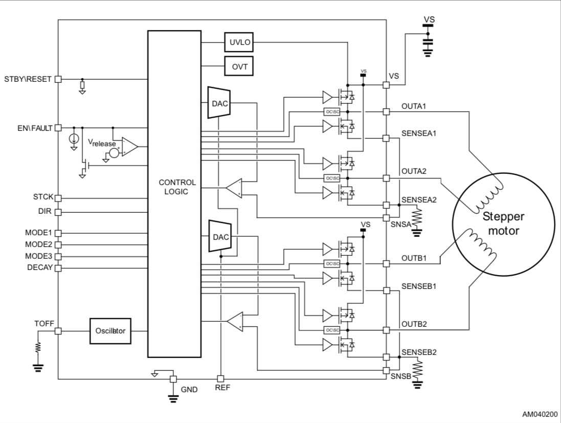
Hence, to better meet the needs of engineers wrestling with those constraints and considerations, ST focused on a monolithic architecture. In other words, the control logic, the two independent pulse-width modulators (PWM) current controls, and the power stage made of two protected full-bridges, are all on the same die. As a result, it can fit in a minuscule 4 mm x 4 mm package and still have an operating voltage between 7 V and 45 V. This upper limit tells design teams the device can work in systems requiring 10 V, 24 V, or even 36 V, since the motor driver will still have enough headroom to account for the usual variations that may occur at the power supply. Thus, a 45 V rating implies compatibility with a vast range embedded systems.
How to Optimize the Performance of a Motor Driver?

To achieve a high resolution of 256 microsteps, ST had to develop an advanced and precise PWM current control algorithm. Very simply, it uses the integrated comparator to evaluate in real time the current flowing to the motor against the current defined by the Digital-to-Analog Converter (DAC) for the next step.
Furthermore, thanks to the numerous architectural optimizations that went into the two PWM current control, the STSPIN820 can also offer quieter operations than most competing devices, an underrated feature that can have a significant impact on the user’s experience. Indeed, stepper motors are not known for their silence, and engineers will too often accept it without realizing there’s something they can do about it. Since ST’s advanced algorithms are able to keep the torque ripples under control, the motor driver is capable of reducing the noise generated by the motor to come close to a BLDC motor.
Optimizing the architecture also means that ST did without the embedded microcontroller that’s present on other of its STSPIN components, like the recently launched STSPIN32F0(A), because the nature of the STSPIN820 demands a different approach. Engineers looking to build a mobile electronic device will have a host MCU that can easily handle this type of workload, which means they don’t need to offload it to the driver. Hence, by designing an architecture devoid of such engine, ST significantly reduced the size of its die, with all the advantages it entails, and with absolutely no negative repercussions on the end product.
How to Optimize the Power Consumption of a Motor Driver?

Hence, it’s easy to see that the STSPIN820 is the smallest device of its kind because ST put a lot of thought and innovation into optimizing its architecture. Another example of such prowess is the use of embedded MOSFETs with an RDS(ON) of 500 mΩ. Very simply, RDS(ON), or “drain-source on resistance,” is the amount of resistance between the drain and the source when the MOSFET is on. Designers often look for a low value, but very aggressive components with an ultra-low RDS(ON) are big and expensive.
The beauty of the STSPIN820’s design resides in finding the sweet spot between size, cost, and performance. In the case of the power MOSFETs, a 500 mΩ RDS(ON) is better than many competitors that use MOSFETs with an RDS(ON) of 700 mΩ or even 800 mΩ. Yet, the 500 mΩ component is also small and cost-effective, to ensure the STSPIN820 remains affordable and has the broadest appeal possible. Furthermore, since the vast majority of embedded systems will only need 1.5 Arms at most, MOSFETs with an RDS(ON) of 500 mΩ offer more than enough headroom.
After all, ST continues to lead with power-efficient devices and the STSPIN820 is no exception. As a matter of fact, we even included a dedicated Standby pin (pin #16) to quickly put the motor driver in a low power consumption mode when the application or the motor is idle. This scenario disables the power stage and dramatically reduces the current supplied to the IC, which ultimately results in a supply current of maximum 45 µA. Also, a dedicated pin means it’s easy to rapidly wake the motor driver up and reset it to ensure it’s ready for operations.
Where to Begin?

Since the architectural optimizations to the PWM current control and power consumption significantly augment the STSPIN820’s reach, ST decided to immediately launch the X-NUCLEO-IHM14A1, an expansion board that uses the new motor driver. Already available at distributors all over the world, it’s the quickest and most affordable way to experiment with the new device. Whether a developer is a novice to the ST platform, or a long-time user, the expansion card, and its X-CUBE-SPN14 software pack, will enable anyone to rapidly experience the power and flexibility of the STSPIN820. Indeed, the package even contains pre-compiled binaries, which means that getting a motor running only demands three steps:
- Connect the motor to the X-NUCLEO-IHM14A1, and the X-NUCLEO-IHM14A1 to an STM32 NUCLEO board
- Connect the STM32 NUCLEO board to a PC
- Move the appropriate pre-compiled binary to the volume on the PC representing the STM32 NUCLEO solution and press the board’s reset button.
Once the test application is running, developers can experience the flexibility of the STSPIN820. For instance, its documentation lists all the different step modes available so users can have more control over the driver’s resolution and performance. Now that you have all the tools to build a great product with the new STSPIN820, tell us what you will come up with as well as your ideas, suggestions, and comments, in the discussion thread below.
