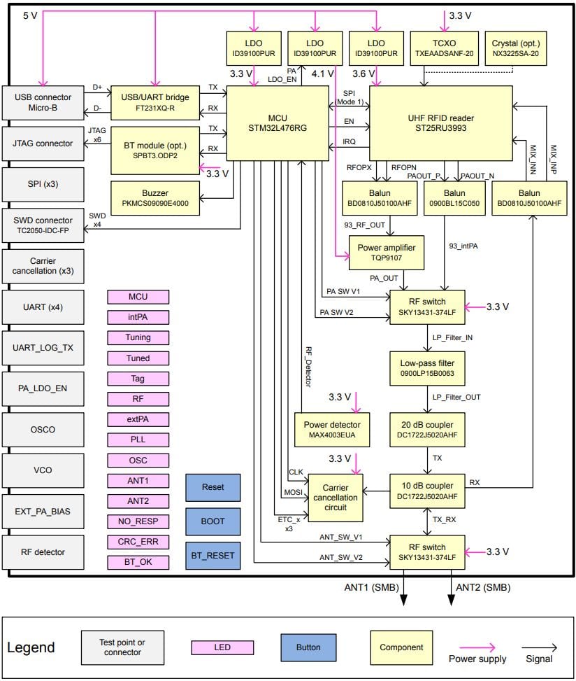
We recently launched new application programming interfaces (APIs) for our ultra-high frequency RFID reader, the ST25RU3993. They will enable developers to create applications quicker thanks to this new abstraction layer that makes more features accessible. Teams that wish to tweak the component at a lower level have access to its registers, and we’re still offering a graphical user interface, the STSW-ST25RU001, to make prototyping and testing a lot more practical. Engineers often start their project with our ST25RU3993-EVAL evaluation board, which includes the ST25RU3993 and an STM32L476RG, and they use the GUI to configure a wide range of settings. The new APIs are now another set of tools that will help them transition to their custom design faster since they can call the new framework instead of understanding our implementations within the GUI. Similarly, the recent firmware updates improved performances for significantly better user experience.
UHF RFID: What Is It and Why Should You Care about its 960 MHz Frequency?

UHF and NFC are both RFID (Radio Frequency Identification) technologies. We often call the former UHF RFID, and both rely on a field coupling mechanism to power the tag and open a communication link between the two. The primary difference is that NFC couples magnetically at 13.56 MHz while UHF, as the name implies, uses an ultra-high frequency range between 840 MHz and 930 MHz, depending on the region. UHF RFID thus relies on an electromagnetic field between the reader and tags. As a result, NFC mostly operates in the range of centimeters, which is great when users need a one-to-one relation between the reader and the tag for security reasons. The short-range of NFC makes it easier to secure payment transactions, for instance, since they are less prone to a man-in-the-middle attack.
Inversely, the much more extended range of UHF RFID, often measured in meters, or even tens of meters, enables one reader to interact with many tags and allows for applications that would be too cumbersome or impossible with NFC, such as inventory tracking. For instance, the International Air Transport Association announced in June that it would require the use of UHF RFID tags on passengers’ luggage after a successful pilot program by an American aviation company used UHF RFID to push its baggage tracking accuracy to 99.9%. It’s a highly symbolic example of a successful transition from a barcode or QR code system to a UHF RFID inlay, and as an increasing number of industries jump on the bandwagon, the ST25RU3993 is in a unique position to help.
ST25RU3993: Why Is It Uniquely Powerful at 700 Tags/s and 3 mA?

In Normal mode, the device only needs 24 mA compared to a mere 3 mA in Standby, with a ramp-up time of only 12 to 17 ms, and a current consumption of 75 mA when the RF field is on. These values mean that the ST25RU3993 will also work in battery-powered systems and that teams only need to qualify one component before scaling it across all their designs. The evaluation board, with the short-range antenna included in the box, achieves a maximum sensitivity of -81 dBm and a tag read rate of up to 700 tags/s. The board also features anti-collision handling to offer a high success rate factor on par with the best readers on the market. This particular value measures the percentage of tags that the reader can recognize during a specific period and out of all the tags in its range.
We can trace the performance gains to our acquisition of ams’ NFC and RFID assets in 2016, which led us to obtain this UHF reader IC. Once we ported its firmware to our STM32 microcontrollers, we saw several opportunities to massively improve performances. We thus revamped the firmware, something that we couldn’t have done at this level of precision and optimization if we didn’t own the hardware and the development teams. Often, competitors will ship a demo firmware expecting their customers to optimize it. Since we control the hardware and software, engineers can extract every ounce of performance and efficiency much more quickly because we undertook a lot of the optimization operations. Additionally, even if the ST25RU3993 will work with any 8-bit microcontroller and higher, using our MCUs opens developers to our STM32 Open Development Environment.
ST25RU3993 Ecosystem: Why Is It More Flexible Thanks to Register Access and Transparent Mode?

Beyond the low-level register access, ST offers the source code for demo applications and our middleware and firmware stacks so customers can see how we implemented various features and decide to either copy our approach or tailor it to their needs. Once they are familiar with the ST25RU3993, they can even use its transparent mode to implement a custom protocol. We also enable engineers to change the device’s radio frequency, which means they can export their designs around the world quicker with minimal code changes. In accordance with Gen2 v2, the UHF reader IC is also compatible with custom commands, but we decided to go one step further. Transparent mode enables companies to use entirely new, or custom protocols to either use proprietary features or upcoming regional specifications. Ultimately, the ST25RU3993 ecosystem offers unparalleled flexibility that’s virtually absent from the competition.
Indeed, some of our competitors sell their ICs, but since they also sell readers, they often block the register access to third parties to keep a particular advantage. Also, engineers may not find the same level of flexibility with other solutions, and the path to certification might be trickier. Indeed, we worked with third-party laboratories to ensure that our IC and firmware would meet requirements established by the European, American, or Chinese regulatory bodies, among others. As a result, when engineers set the frequency to their region and build their final design, they have the assurance that unless they made significant changes to our software stacks and hardware designs, they would have an easier time acquiring the necessary authorizations to bring their products to market faster.
- Learn more about the ST25RU3993
- Discover the ST25RU3993-EVAL
- Check out the STSW-ST25RU003 package (firmware + GUI)
