Small connected home appliances, smart lights, and motion controllers become popular when they find a solution to one of their greatest challenges : offering maximum performance while maintaining the lowest power consumption possible. This is where the new VIPer01 high-voltage converter comes in because it enables the creation of efficient, simple, and practical Switched-Mode Power Supplies (SMPS) with a 5 V output. Furthermore, because it is a member of the VIPerPlus family of products it comes with all the features necessary to ensure its reliability, and robustness.
The Flexibility of the VIPer01

SMPS are very common in small devices because of their efficiency. To deliver a regulated DC voltage, the SMPS will take the rectified but unregulated mains input voltage and pass it through a high-frequency DC-to-DC switching converter, among other components. When the switch is on, it conducts the current with minimal voltage drop. When it is off, it blocks the current with very little leakage. By quickly switching on and off, the power supply can offer a regulated DC output with a much lower loss than a linear power supply. Switched-Mode Power Supplies also tend to be smaller and lighter, which is crucial in smart consumer and industrial devices.
The VIPer01 includes all the necessary components to design buck, flyback and buck-boost converters, which are the most common topologies in SMPS. The buck converter (or step-down converter) ensures that the DC output voltage is lower than the input voltage. The buck-boost uses a buck and a boost (or step-up) converter to deal with important variations in the input voltage, such as in battery-powered devices. The flyback converter is is often used in devices requiring 150 W of power or less. It is like a buck-boost converter with a high-frequency transformer to multiply or divide the voltage.
Hence, we see that the VIPer01 offers great flexibility by enabling engineers to design the converter that will best fit their needs. That pragmatism also translates in the very wide range of supply voltages compatible (from 4.5 V to 30 V), that allows self-supply or external supply modes and means the same component can work with many different power sources to be used in a variety of products that extend from typical consumer devices to more demanding industrial applications.
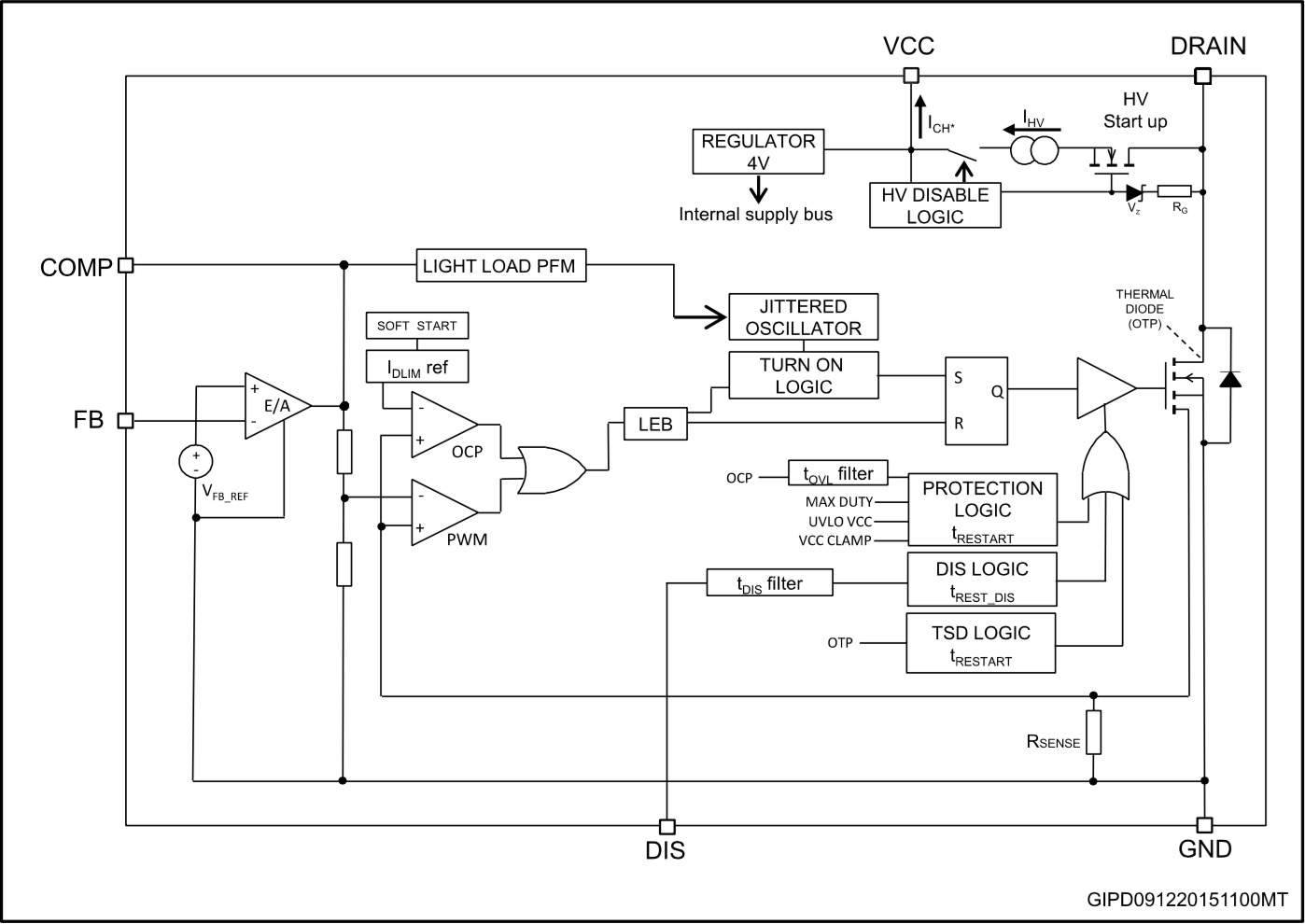
The Reliability of the VIPer01

The VIPerPlus products are famous for their reliability and the VIPer01 perpetuates that tradition by using MOSFETs guaranteed for an 800 V avalanche. When using a wide variety of voltage inputs, it is important to make sure that converters are able to tolerate an electron avalanche, a phenomenon in which the electrical current increases, resulting in voltage spikes. Failure to do so may result in catastrophic failures that will irreversibly damage the system. An 800-V guarantee for a converter aimed at low-powered devices means that the component will withstand any voltage variations that may occur during the product’s life.
The VIPer01 also offers defensive measures to guard against harmful occurrences. For instance, the chip includes a thermal shutdown mechanism that automatically disables the Pulse-Width Modulation (PWM) when the internal temperature reaches 160 ºC. After a pre-defined amount of the time, an internal system checks the temperature to determine whether it is safe to reactivate it.
There are also safeguards to protect from overload or short-circuits. They too end up turning the PWM off until it is safe to resume operations. Finally, in cases when the inductor is not fully discharged before the end of the OFF time, and an increase in current starts to build up, the VIPer01 includes a pulse-skipping structure. It basically allows the converter to reduce the switching frequency to correct the situation and make sure that the current doesn’t reach abnormal levels.
To know more about the VIPer01, please visit ST’s website.
